住建部:所有建筑與市政工程工地必須嚴格執行!

住建部以下兩本強制性工程建設規范關乎所有建筑與市政工程,必須嚴格執行。
1
住建部發布國家標準《建筑與市政施工現場安全衛生與職業健康通用規范》,編號為GB 55034-2022,自2023年6月1日起實施。本規范為強制性工程建設規范,全部條文必須嚴格執行。同時廢止一大批工程建設標準相關強制性條文。
這本強制性規范與建筑施工現場安全管理密切相關,重點來看第三章[安全管理]和第六章[職業健康管理],建議收藏學習。
2
住建部發布國家標準《建筑與市政工程施工質量控制通用規范》,編號為GB55032-2022,自2023年3月1日起實施。本規范為強制性工程建設規范,全部條文必須嚴格執行。
施工質量控制是整個工程建設的重中之重,這本規范1.0.2明確提出:建筑與市政工程施工質量控制必須執行本規范。附錄還規定了建筑工程、室外工程及市政工程的分部分項工程的劃分。建議每一位建企高層、管理層和一線人員熟讀本規范。
兩本規范重點內容如下:
01
3 安全管理
3.1 一般規定
3.1.1 工程項目應根據工程特點制定各項安全生產管理制度,建立健全安全生產管理體系。
3.1.2 施工現場應合理設置安全生產宣傳標語和標牌,標牌設置應牢固可靠。應在主要施工部位、作業層面、危險區域以及主要通道口設置安全警示標識。
3.1.3 施工現場應根據安全事故類型采取防護措施。對存在的安全問題和隱患,應定人、定時間、定措施組織整改。
3.14 不得在外電架空線路正下方施工、吊裝、搭設作業棚、建造生活設施或堆放構件、架具、材料及其他雜物等。
3.2 高處墜落
3.2.1 在墜落高度基準面上方2m及以上進行高空或高處作業時,應設置安全防護設施并采取防滑措施,高處作業人員應正確佩戴安全帽、安全帶等勞動防護用品。
3.2.2 高處作業應制定合理的作業順序。多工種垂直交叉作業存在安全風險時,應在上下層之間設置安全防護設施。嚴禁無防護措施進行多層垂直作業。
3.2.3 在建工程的預留洞口、通道口、樓梯口、電梯井口等孔洞以及無圍護設施或圍護設施高度低于1.2m的樓層周邊、樓梯側邊、平臺或陽臺邊、屋面周邊和溝、坑、槽等邊沿應采取安全防護措施,并嚴禁隨意拆除。
3.2.4 嚴禁在未固定、無防護設施的構件及管道上進行作業或通行。
3.2.5 各類操作平臺、載人裝置應安全可靠,周邊應設置臨邊防護,并應具有足夠的強度、剛度和穩定性,施工作業荷載嚴禁超過其設計荷載。
3.2.6 遇雷雨、大雪、濃霧或作業場所5級以上大風等惡劣天氣時,應停止高處作業。
3.3 物體打擊
3.3.1 在高處安裝構件、部件、設施時,應采取可靠的臨時固定措施或防墜措施。
3.3.2 在高處拆除或拆卸作業時,嚴禁上下同時進行。拆卸的施工材料、機具、構件、配件等,應運至地面,嚴禁拋擲。
3.3.3 施工作業平臺物料堆放重量不應超過平臺的容許承載力,物料堆放高度應滿足穩定性要求。
3.3.4 安全通道上方應搭設防護設施,防護設施應具備抗高處墜物穿透的性能。
3.3.5 預應力結構張拉、拆除時,預應力端頭應采取防護措施,且軸線方向不應有施工作業人員。無粘結預應為結構拆除時,應先解除預應力,再拆除相應結構。
3.4 起重傷害
3.4.1 吊裝作業前應設置安全保護區域及警示標識,吊裝作業時應安排專人監護,防止無關人員進入,嚴禁任何人在吊物或起重臂下停留或通過。
3.4.2 使用吊具和索具應符合下列規定:
1.吊具和索具的性能、規格應滿足吊運要求,并與環境條件相適應;
2.作業前應對吊具與索具進行檢查,確認完好后方可投入使用;
3.承載時不得超過額定荷載。
3.4.3 吊裝重量不應超過起重設備的額定起重量。吊裝作業嚴禁超載、斜拉或起吊不明重量的物體。
3.4.4 物料提升機嚴禁使用摩擦式卷揚機。
3.4.5 施工升降設備的行程限位開關嚴禁作為停止運行的控制開關。
3.4.6 吊裝作業時,對未形成穩定體系的部分,應采取臨時固定措施。對臨時固定的構件,應在安裝固定完成并經檢查確認無誤后,方可解除臨時固定措施。
3.4.7 大型起重機械嚴禁在雨、雪、霧、霾、沙塵等低能見度天氣時進行安裝拆卸作業;起重機械最高處的風速超過9.0m/s時,應停止起重機安裝拆卸作業。
3.5 坍塌
3.5.1 土方開挖的順序、方法應與設計工況相一致,嚴禁超挖。
3.5.2 邊坡坡頂、基坑頂部及底部應采取截水或排水措施。
3.5.3 邊坡及基坑周邊堆放材料、停放設備設施或使用機械設備等荷載嚴禁超過設計要求的地面荷載限值。
3.5.4 邊坡及基坑開挖作業過程中,應根據設計和施工方案進行監測。
3.5.5 當基坑出現下列現象時,應及時采取處理措施,處理后方可繼續施工。
1.支護結構或周邊建筑物變形值超過設計變形控制值;
2.基坑側壁出現大量漏水、流土,或基坑底部出現管涌;
3.樁間土流失孔洞深度超過樁徑。
3.5.6 當樁基成孔施工中發現斜孔、彎孔、縮孔、塌孔或沿護筒周圍冒漿及地面沉陷等現象時,應及時采取處理措施。
3.5.7 基坑回填應在具有擋土功能的結構強度達到設計要求后進行。
3.5.8 回填土應控制土料含水率及分層壓實厚度等參數,嚴禁使用淤泥、沼澤土、泥炭土、凍土、有機土或含生活垃圾的土。
3.5.9 模板及支架應根據施工工況進行設計,并應滿足承載力、剛度和穩定性要求。
3.5.10 混凝土強度應達到規定要求后,方可拆除模板和支架。
3.5.11施工現場物料、物品等應整齊堆放,并應根據具體情況采取相應的固定措施。
3.5.12 臨時支撐結構安裝、使用時應符合下列規定:
1.嚴禁與起重機械設備、施工腳手架等連接;
2.臨時支撐結構作業層上的施工荷載不得超過設計允許荷載;
3.使用過程中,嚴禁拆除構配件。
3.5.13 建筑施工臨時結構應進行安全技術分析,并應保證在設計使用工況下保持整體穩定性。
3.5.14 拆除作業應符合下列規定:
1.拆除作業應從上至下逐層拆除,并應分段進行,不得垂直交叉作業。
2.人工拆除作業時作業人員應在穩定的結構或專用設備上操作,水平構件上嚴禁人員聚集或物料集中堆放;拆除建筑墻體時,嚴禁采用底部掏掘或推倒的方法。
3.拆除建筑時應先拆除非承重結構,再拆除承重結構。
4.上部結構拆除過程中應保證剩余結構的穩定。
3.6 機械傷害
3.6.1 機械操作人員應按機械使用說明書規定的技術性能、承載能力和使用條件正確操作、合理使用機械,嚴禁超載、超速作業或擴大使用范圍。
3.6.2 機械操作裝置應靈敏,各種儀表功能應完好,指示裝置應醒目、直觀、清晰。
3.6.3 機械上的各種安全防護裝置、保險裝置、報警裝置應齊全有效,不得隨意更換、調整或拆除。
3.6.4 機械作業應設置安全區域,嚴禁非作業人員在作業區停留、通過、維修或保養機械。當進行清潔、保養、維修機械時,應設置警示標識,待切斷電源、機械停穩后,方可進行操作。
3.6.5 工程結構上搭設腳手架、施工作業平臺,以及安裝塔式起重機、施工升降機等機具設備時,應進行工程結構承載力、變形等驗算,并應在工程結構性能達到要求后進行搭設、安裝。
3.6.6 塔式起重機安全監控系統應具有數據存儲功能,其監視內容應包含起重量、起重力矩、起升高度、幅度、回轉角度、運行行程等信息。塔式起重機有運行危險趨勢時,控制回路電源應能自動切斷。
3.7 冒頂片幫
3.7.1 暗挖施工應合理規劃開挖順序,嚴禁超挖,并應根據圍巖情況、施工方法及時采取有效支護,當發現支護變形超限或損壞時,應立即整修和加固。
3.7.2 盾構作業時,掘進速度應與地表控制的隆陷值、進出土量及同步注漿等相協調。
3.7.3 盾構掘進中遇有下列情況之一時,應停止掘進,分析原因并采取措施:
1.盾構前方地層發生坍塌或遇有障礙;
2.盾構自轉角度超出允許范圍;
3.盾構位置偏離超出允許范圍;
4.盾構推力增大超出預計范圍,
5.管片防水、運輸及注漿等過程發生故障。
3.7.4 頂進作業前,應對施工范圍內的既有線路進行加固。頂進施工時應對既有線路、頂力體系和后背實時進行觀測、記錄、分析和控制,發現變形和位移超限時,應立即進行調整。
3.8 車輛傷害
3.8.1 施工車輛運輸危險物品時應懸掛警示牌。
3.8.2 施工現場車輛行駛道路應平整堅實,在特殊路段應設置反光柱、爆閃燈、轉角燈等設施,車輛行駛應遵守施工現場限速要求。
3.8.3 車輛行駛過程中,嚴禁人員上下。
3.8.4 夜間施工時,施工現場應保障充足的照明,施工車輛應降低行駛速度。
3.8.5 施工車輛應定期進行檢查、維護和保養。
3.9 中毒和窒息
3.9.1 領取和使用有毒物品時,應實行雙人雙重責任制,作業中途不得擅離職守。
3.9.2 施工單位應根據施工環境設置通風換氣和照明等設備。
3.9.3 受限或密閉空間作業前,應按照氧氣、可燃性氣體、有毒有害氣體的順序進行氣體檢測。當氣體濃度超過安全允許值時,嚴禁作業。
3.9.4 室內裝修作業時,嚴禁使用苯、工業苯、石油苯、重質苯及混苯作為稀釋劑和溶劑,嚴禁使用有機溶劑清洗施工用具。建筑外墻清洗時,不得采用強酸強堿清洗劑及有毒有害化學品。
3.10 觸電
3.10.1 施工現場用電的保護接地與防雷接地應符合下列規定:
1.保護接地導體(PE)、接地導體和保護聯結導體應確保自身可靠連接;
2.采用剩余電流動作保護電器時應裝設保護接地導體(PE);
3.共用接地裝置的電阻值應滿足各種接地的最小電阻值的要求。
3.10.2 施工用電的發電機組電源應與其他電源互相閉鎖,嚴禁并列運行。
3.10.3 施工現場配電線路應符合下列規定:
1.線纜敷設應采取有效保護措施,防止對線路的導體造成機械損傷和介質腐蝕。
2.電纜中應包含全部工作芯線、中性導體(N)及保護接地導體(PE)或保護中性導體(PEN);保護接地導體(PE)及保護中性導體(PEN)外絕緣層應為黃綠雙色;中性導體(N)外絕緣層應為淡藍色;不同功能導體外絕緣色不應混用。
3.10.4 施工現場的特殊場所照明應符合下列規定:
1.手持式燈具應采用供電電壓不大于36V的安全特低電壓(SELV)供電;
2.照明變壓器應使用雙繞組型安全隔離變壓器,嚴禁采用自耦變壓器;
3.安全隔離變壓器嚴禁帶入金屬容器或金屬管道內使用。
3.10.5 電氣設備和線路檢修應符合下列規定:
1.電氣設備檢修、線路維修時,嚴禁帶電作業。應切斷并隔離相關配電回路及設備的電源。并應檢驗、確認電源被切除,對應配電間的門、配電箱或切斷電源的開關上鎖,及應在鎖具或其箱門、墻壁等醒目位置設置警示標識牌。
2.電氣設備發生故障時,應采用驗電器檢驗,確認斷電后方可檢修,并在控制開關明顯部位懸掛“禁止合閘、有人工作”停電標識牌。停送電必須由專人負責。
3.線路和設備作業嚴禁預約停送電。
3.10.6 管道、容器內進行焊接作業時,應采取可靠的絕緣或接地措施,并應保障通風。
3.11 爆炸
3.11.1 柴油、汽油、氧氣瓶、乙炔氣瓶、煤氣罐等易燃、易爆液體或氣體容器應輕拿輕放,嚴禁暴力拋擲,并應設置專門的存儲場所,嚴禁存放在住人用房。
3.11.2 嚴禁利用輸送可燃液體、可燃氣體或爆炸性氣體的金屬管道作為電氣設備的保護接地導體。
3.11.3 輸送管道進行強度和嚴密性試驗時,嚴禁使用可燃氣體和氧氣進行試驗。
3.11.4 當管道強度試驗和嚴密性試驗中發現缺陷時,應待試驗壓力降至大氣壓后進行處理,處理合格后應重新進行試驗。
3.11.5 設備、管道內部涂裝和襯里作業時,應采用防爆型電氣設備和照明器具,并應采取防靜電保護措施。可燃性氣體、蒸汽和粉塵濃度應控制在可燃燒極限和爆炸下限的10%以下。
3.11.6 輸送臭氧、氧氣的管道及附件在安裝前應進行除銹、吹掃、脫脂。
3.11.7 壓力容器及其附件應合格、完好和有效。嚴禁使用減壓器或其他附件缺損的氧氣瓶。嚴禁使用乙炔專用減壓器、回火防止器或其他附件缺損的乙炔氣瓶。
3.11.8 對承壓作業時的管道、容器或裝有劇毒、易燃、易爆物品的容器,嚴禁進行焊接或切割作業。
3.12 爆破作業
3.12.1 爆破作業前應對爆區周圍的自然條件和環境狀況進行調查,了解危及安全的不利環境因素,并應采取必要的安全防范措施。
3.12.2 爆破作業前應確定爆破警戒范圍并應采取相應的警戒措施。應在人員、機械、車輛全部撤離或者采取防護措施后方可起爆。
3.12.3 爆破作業人員應按設計藥量進行裝藥,網路敷設后應進行起爆網路檢查,起爆信號發出后現場指揮應再次確認達到安全起爆條件,然后下令起爆。
3.12.4 露天淺孔、深孔、特種爆破實施后,應等待5min后方準許人員進入爆破作業區檢查;當無法確認有無盲炮時,應等待15min后方準許人員進入爆破作業區檢查;地下工程爆破后,經通風除塵排煙確認井下空氣合格后,應等待15min后方準許人員進入爆破作業區檢查。
3.12.5 有下列情況之一時,嚴禁進行爆破作業:
1.爆破可能導致不穩定邊坡、滑坡、崩塌等危險;
2.爆破可能危及建(構)筑物、公共設施或人員的安全;
3.危險區邊界未設警戒的:
4.惡劣天氣條件下。
3.13 透水
3.13.1 地下施工作業穿越富水地層、巖溶發育地質、采空區以及其他可能引發透水事故的施工環境時,應制定相應的防水、排水、降水、堵水及截水措施。
3.13.2 盾構機氣壓作業前,應通過計算和試驗確定開挖倉內氣壓,確保地層條件滿足氣體保壓的要求。
3.13.3 鋼板樁或鋼管樁圍堰施工前,其鎖口應采取止水措施;土石圍堰外側迎水面應采取防沖刷措施,防水應嚴密;施工過程中應監測水位變化,圍堰內外水頭差應滿足安全要求。
3.14 淹溺
3.14.1當場地內開挖的槽、坑、溝、池等積水深度超過0.5m時,應采取安全防護措施。
3.14.2 水上或水下作業人員,應正確佩戴救生設施。
3.14.3 水上作業時,操作平臺或操作面周邊應采取安全防護措施。
3.15 灼燙
3.15.1 高溫條件下,作業人員應正確佩戴個人防護用品。
3.15.2 帶電作業時,作業人員應采取防灼燙的安全措施。
3.15.3 具有腐蝕性的酸、堿、鹽、有機物等應妥善儲存、保管和使用,使用場所應有防止人員受到傷害的安全措施。
6 職業健康管理
6.0.1 應為從事放射性、高毒、高危粉塵等方面工作的作業人員,建立、健全職業衛生檔案和健康監護檔案,定期提供醫療咨詢服務。
6.0.2 架子工、起重吊裝工、信號指揮工配備勞動防護用品應符合下列規定:
1.架子工、塔式起重機操作人員、起重吊裝工應配備靈便緊口的工作服、系帶防滑鞋和工作手套;
2.信號指揮工應配備專用標識服裝,在強光環境條件作業時,應配備有色防護眼鏡。
6.0.3 電工配備勞動防護用品應符合下列規定:
1.維修電工應配備絕緣鞋、絕緣手套和靈便緊口的工作服;
2.安裝電工應配備手套和防護眼鏡;
3.高壓電氣作業時,應配備相應等級的絕緣鞋、絕緣手套和有色防護眼鏡。
6.0.4 電焊工、氣割工配備勞動防護用品應符合下列規定:
1.電焊工、氣割工應配備阻燃防護服、絕緣鞋、鞋蓋、電焊手套和焊接防護面罩;高處作業時,應配備安全帽與面罩連接式焊接防護面罩和阻燃安全帶;
2.進行清除焊渣作業時,應配備防護眼鏡;
3.進行磨削鎢極作業時,應配備手套、防塵口罩和防護眼鏡;
4.進行酸堿等腐蝕性作業時,應配備防腐蝕性工作服、耐酸堿膠鞋、耐酸堿手套、防護口罩和防護眼鏡;
5.在密閉環境或通風不良的情況下,應配備送風式防護面罩。
6.0.5 鍋爐、壓力容器及管道安裝工配備勞動防護用品應符合下列規定:
1.鍋爐、壓力容器安裝工及管道安裝工應配備緊口工作服和保護足趾安全鞋;在強光環境條件作業時,應配備有色防護眼鏡;
2.在地下或潮濕場所作業時,應配備緊口工作服、絕緣鞋和絕緣手套。
6.0.6 油漆工在進行涂刷、噴漆作業時,應配備防靜電工作服、防靜電鞋、防靜電手套、防毒口罩和防護眼鏡;進行砂紙打磨作業時,應配備防塵口罩和密閉式防護眼鏡。
6.0.7 普通工進行淋灰、篩灰作業時,應配備高腰工作鞋、鞋蓋、手套和防塵口罩,并應配備防護眼鏡;進行抬、扛物料作業時,應配備墊肩;進行人工挖擴樁孔井下作業時,應配備雨靴、手套和安全繩;進行拆除工程作業時,應配備保護足趾安全鞋和手套。
6.0.8 磨石工應配備緊口工作服、絕緣膠靴、絕緣手套和防塵口罩。
6.0.9 防水工配備勞動防護用品應符合下列規定:
1.進行涂刷作業時,應配備防靜電工作服、防靜電鞋和鞋蓋、防護手套、防毒口罩和防護眼鏡;
2.進行瀝青熔化、運送作業時,應配備防燙工作服、高腰布面膠底防滑鞋和鞋蓋、工作帽、耐高溫長手套、防毒口罩和防護眼鏡。
6.0.10 鉗工、鉚工、通風工配備勞動防護用品應符合下列規定:
1.使用銼刀、刮刀、鏨子、扁鏟等工具進行作業時,應配備緊口工作服和防護眼鏡;
2.進行剔鑿作業時,應配備手套和防護眼鏡;進行搬抬作業時,應配備保護足趾安全鞋和手套;
3.進行石棉、玻璃棉等含塵毒材料作業時,應配備防異物工作服、防塵口罩、風帽、風鏡和薄膜手套。
6.0.11 電梯、起重機械安裝拆卸工進行安裝、拆卸和維修作業時,應配備緊口工作服、保護足趾安全鞋和手套。
6.0.12 進行電鉆、砂輪等手持電動工具作業時,應配備絕緣鞋、絕緣手套和防護眼鏡;進行可能飛濺渣屑的機械設備作業時,應配備防護眼鏡。
6.0.13 其他特殊環境作業的人員配備勞動防護用品應符合下列規定:
1.在噪聲環境下工作的人員應配備耳塞、耳罩或防噪聲帽等;
2.進行地下管道、井、池等檢查檢修作業時,應配備防毒面具、防滑鞋和手套;
3.在有毒、有害環境中工作的人員應配備防毒面罩或面具;
4.冬期施工期間或作業環境溫度較低時,應為作業人員配備防寒類防護用品;
5.雨期施工期間,應為室外作業人員配備雨衣、雨鞋等個人防護用品。
02

本規范包含章節:
1 總則
2 基本規定
3 施工過程質量控制
4 施工質量驗收
5 質量保修與維護
附錄A 建筑工程的分部工程、分項工程劃分
附錄B 室外工程的劃分
附錄C 市政工程的單位工程、分部工程、分項工程劃分
1 總則
1.0.1 為規范建筑與市政工程施工質量控制活動,保證人民群眾生命財產安全和人身健康,提高施工質量控制水平,制定本規范。
1.0.2 建筑與市政工程施工質量控制必須執行本規范。
1.0.3 工程建設所采用的技術方法和措施是否符合本規范要求,由相關責任主體判定。其中,創新性的技術方法和措施,應進行論證并符合本規范中有關性能的要求。
2 基本規定
2.0.1 工程項目施工應建立項目質量管理體系,明確質量責任人及崗位職責,建立質量責任追溯制度。
2.0.2 施工過程中應建立質量管理標準化制度,制定質量管理標準化文件,文件中應明確人員管理、技術管理、材料管理、分包管理、施工管理、資料管理和驗收管理等要求。
2.0.3 工程項目各方的工程建設合同,應明確具體質量標準、各方質量控制的權利與責任。
2.0.4 勘察、設計文件應符合工程特點和合同要求,應說明工程地質、水文和環境條件可能造成的工程質量風險,設計深度應符合施工要求,并應經過質量管理程序審批。
2.0.5 工程項目各方不得擅白修改工程設計,確需修改的應報建設單位同意,由設計單位出具設計變更文件,并應按原審批程序辦理變更手續。
2.0.6 施工進度計劃應經建設單位、監理單位審批后執行。施工中不得任意壓縮工期,進度計劃的重大調整應按原審批程序辦理變更手續,并應制定相應的質量控制措施。
2.0.7 工程質量控制資料應準確齊全、真實有效,且具有可追溯性。當部分資料缺失時,應委托有資質的檢驗檢測機構進行相應的實體檢驗或抽樣試驗,并應出具檢測報告,作為工程質量驗收資料的一部分。
2.0.8 實行監理的工程項目,施工前應編制監理規劃和監理實施細則,并應按規定程序審批,當需變更時應按原審批程序辦理變更手續。
2.0.9 未實行監理的工程項目,建設單位應成立專門機構或委托具備相應質量管理能力的單位獨立履行監理職責。
2.0.10 施工現場應根據項目特點和合同約定,制定技能工人配備方案,其中中級工及以上占比應符合項目所在地區施工現場建筑工人配備標準。施工現場技能工人配備方案應報監理單位審查后實施。
2.0.11 施工管理人員和現場作業人員應進行全員質量培訓,并應考核合格。質量培訓應保留培訓記錄。應對人員教育培訓情況實行動態管理。
3 施工過程質量控制
3.1 一般規定
3.1.1 工程項目中使用的施工圖紙及其他有關設計文件應合格有效。施工前應進行勘察說明、設計交底、圖紙會審,并應保留記錄。
3.1.2 工程項目開工前應進行質量策劃,應確定質量目標和要求、質量管理組織體系及管理職責、質量管理與協調的程序、質量控制點、質量風險、實施質量目標的控制措施,并應根據工程進展實施動態管理。
3.1.3 工程質量策劃中應在下列部位和環節設置質量控制點:
1 影響施工質量的關鍵部位、關鍵環節;
2 影響結構安全和使用功能的關鍵部位、關鍵環節;
3 采用新技術、新工藝、新材料、新設備的部位和環節;
4 隱蔽工程驗收。
3.1.4 施工組織設計和施工方案應根據工程特點、現場條件質量風險和技術要求編制,并應按規定程序審批后執行,當需變更時應按原審批程序辦理變更手續。
3.1.5 施工前應對施工管理人員和作業人員進行技術交底,交底的內容應包括施工作業條件、施工方法、技術措施、質量標準以及安全與環保措施等,并應保留相關記錄。
3.1.6 分項工程施工,應實施樣板示范制度,以多種形式直觀展示關鍵部位、關鍵工序的做法與要求。
3.1.7 施工使用的測量與計量設備、儀器應經計量檢定、校準合格,并在有效期內。監理單位應定期檢查設備、儀器的檢定和校準報告。
3.2 材料、構配件及設備質量控制
3.2.1 工程采用的主要材料、半成品、成品、構配件、器具和設備應進行進場檢驗。涉及安全、節能、環境保護和主要使用功能的重要材料、產品應按各專業相關規定進行復驗,并應經監理工程師檢查認可。
3.2.2 對涉及結構安全、節能、環境保護和主要使用功能的試塊、試件及材料,應按規定進行見證檢驗。見證檢驗應在建設單位或者監理單位的監督下現場取樣、送檢,檢測試樣應具有真實性和代表性。
3.2.3 進口產品應符合合同規定的質量要求,并附有中文說明書和商檢證明,經進場驗收合格后方可使用。
3.2.4 施工現場的材料、半成品、成品、構配件、器具和設備在運輸和儲存時應采取確保其質量和性能不受影響的儲存及防護措施。
3.3 工藝質量控制
3.3.1 施工單位應對施工平面控制網和高程控制點進行復測,其復測成果應經監理單位查驗合格,并應對控制網進行定期校核。重要線位、控制點和定位點測設完成后應經復測無誤后方可使用。
3.3.2 施工單位應保留工程測量原始觀測數據的現場記錄及測量成果交付記錄,并應對測量結果進行校核。
3.3.3 監理人員應對工程施工質量進行巡視、平行檢驗,對關鍵部位、關鍵工序進行旁站,并應及時記錄檢查情況。
3.3.4 施工工序間的銜接,應符合下列規定:
1 每道施工工序完成后,施工單位應進行自檢,并應保留檢查記錄;
2 各專業工種之間的相關工序應進行交接檢驗,并應保留檢查記錄;
3 對監理規劃或監理實施細則中提出檢查要求的重要工序,應經專業監理工程師檢查合格并簽字確認后,進行下道工序施工;
4 隱蔽工程在隱蔽前應由施工單位通知監理單位進行驗收并應留存現場影像資料,形成驗收文件,經驗收合格后方可繼續施工。
3.3.5 基坑、基槽、溝槽開挖后,建設單位應會同勘察、設計施工和監理單位實地驗槽,并應會簽驗槽記錄。
3.3.6 主體結構為裝配式混凝土結構體系時,套筒灌漿連接應采用由接頭型式檢驗確定的相匹配的灌漿套筒、灌漿料,灌漿應密實飽滿。
3.3.7 裝飾裝修工程施工應符合下列規定:
1 當既有建筑裝飾裝修工程設計涉及主體結構和承重結構變動時,應在施工前委托原結構設計單位或具有相應資質等級的設計單位提出設計方案,或由鑒定單位對建筑結構的安全性進行鑒定,依據鑒定結果確定設計方案;
2 建筑外墻外保溫系統與外墻的連接應牢固,保溫系統各層之間的連接應牢固;
3 建筑外門窗應安裝牢固,推拉門窗扇應配備防脫落裝置;
4 臨空處設置的用于防護的欄桿以及無障礙設施的安全抓桿應與主體結構連接牢固;
5 重量較大的燈具,以及電風扇、投影儀、音響等有振動荷載的設備儀器,不應安裝在吊頂工程的龍骨上。
3.3.8 屋面工程施工應符合下列規定:
1 每道工序完成后應及時采取保護措施;
2 伸出屋面的管道、設備或預埋件等,應在保溫層和防水層施工前安設完畢;
3 屋面保溫層和防水層完工后,不得進行鑿孔、打洞或重物沖擊等有損屋面的作業;
4 屋面瓦材必須鋪置牢固,在大風及地震設防地區或屋面坡度大于100%時,應采取固定加強措施。
3.3.9 設備、管道及其支吊架等的安裝位置、尺寸以及與主體結構的連接方法和質量應滿足設計及使用功能要求。
3.3.10 地下管道防腐層應完整連續,新建管道陰極保護設計、施工應與管道設計、施工同時進行,陰極保護應經檢測合格,并同時投入使用。
3.3.11 管道清掃沖洗、強度試驗及嚴密性試驗和室內消火栓系統試射試驗前,施工單位應編制試驗方案,應按設計要求確定試驗方法、試驗壓力和合格標準,應制定質量和安全保證措施。
3.3.12 隧道工程施工應對線路中線、高程進行檢核,隧道的襯砌結構不得侵入建筑限界。
3.3.13 工程中包含的機械、電氣和自動化系統與設備應按設計要求進行試運行,并能正常使用。
3.4 施工檢測質量控制
3.4.1 建設單位應委托具備相應資質的第三方檢測機構進行工程質量檢測,檢測項目和數量應符合抽樣檢驗要求。非建設單位委托的檢測機構出具的檢測報告不得作為工程質量驗收依據。
3.4.2 工程施工前應制定工程試驗及檢測方案,并應經監理單位審核通過后實施。
3.4.3 施工過程質量檢測試樣,除確定工藝參數可制作模擬試樣外,均應從現場相應的施工部位制取。
3.4.4 檢測機構應獨立出具檢驗檢測數據和結果。檢測機構應對檢測數據和檢測報告的真實性和準確性負責。對檢測結果不合格的報告嚴禁抽撤、替換或修改。
3.4.5 檢測機構嚴禁出具虛假檢測報告。
4 施工質量驗收
4.1一 般規定
4.1.1 施工質量驗收應包括單位工程、分部工程、分項工程和檢驗批施工質量驗收,并應符合下列規定:
1 檢驗批應根據施工組織、質量控制和專業驗收需要,按工程量、樓層、施工段劃分,檢驗批抽樣數量應符合有關專業驗收標準的規定。
2 分項工程應根據工種、材料、施工工藝、設備類別劃分,建筑工程分項工程劃分應符合本規范附錄A、附錄B的規定,市政工程分項工程劃分應符合本規范附錄C的規定。
3 分部工程應根據專業性質、工程部位劃分,建筑工程分部工程劃分應符合本規范附錄A、附錄B的規定,市政工程分部工程劃分應符合本規范附錄C的規定。
4 單位工程應為具備獨立使用功能的建筑物或構筑物;對市政道路、橋梁、管道、軌道交通、綜合管廊等,應根據合同段,并結合使用功能劃分單位工程。
4.1.2 施工前,應由施工單位制定單位工程、分部工程、分項工程和檢驗批的劃分方案,并應由監理單位審核通過后實施。施工現場情況與附錄不同時,應按實際情況進行分部工程、分項工程和檢驗批劃分,由建設單位組織監理單位、施工單位共同確定。
4.1.3 應建立工程質量信息公示制度。工程竣工驗收合格后,建設單位應在建(構)筑物的明顯位置設置有關工程質量責任主體的永久性標牌。
4.1.4 工程資料文件的形成和積累應納入工程建設管理的各個環節和有關人員的職責范圍,全面反映工程建設活動和工程實際情況。工程資料文件應隨工程建設進度同步形成。
4.1.5 工程資料歸檔應符合下列規定:
1 勘察、設計、施工、監理等單位應將本單位形成的工程文件立卷后向建設單位移交;
2 工程竣工驗收備案前,建設單位應根據工程類別和當地城建檔案管理機構的要求,將全部工程文件收集齊全、整理立卷,向城建檔案管理機構移交。
4.2 驗收要求
4.2.1 工程施工質量應符合國家現行強制性工程建設規范的規定,并應符合工程勘察設計文件的要求和合同約定。
4.2.2 檢驗批質量應按主控項目和一般項目驗收,并應符合下列規定:
1 主控項目和一般項目的確定應符合國家現行強制性工程建設規范和現行相關標準的規定;
2 主控項目的質量經抽樣檢驗應全部合格;
3 一般項目的質量應符合國家現行相關標準的規定;
4 應具有完整的施工操作依據和質量驗收記錄。
4.2.3 當檢驗批施工質量不符合驗收標準時,應按下列規定進行處理:
1 經返工或返修的檢驗批,應重新進行驗收;
2 經有資質的檢測機構檢測能夠達到設計要求的檢驗批應予以驗收;
3 經有資質的檢測機構檢測達不到設計要求,但經原設計單位核算認可能夠滿足安全和使用功能的檢驗批,應予以驗收。
4.2.4 分項工程質量驗收合格應符合下列規定:
1 所含檢驗批的質量應驗收合格;
2 所含檢驗批的質量驗收記錄應完整、真實。
4.2.5 分部工程質量驗收合格應符合下列規定:
1 所含分項工程的質量應驗收合格;
2 質量控制資料應完整、真實;
3 有關安全、節能、環境保護和主要使用功能的抽樣檢驗結果應符合要求;
4 觀感質量應符合要求。
4.2.6 單位工程質量驗收合格應符合下列規定:
1 所含分部工程的質量應全部驗收合格;
2 質量控制資料應完整、真實;
3 所含分部工程中有關安全、節能、環境保護和主要使用功能的檢驗資料應完整;
4 主要使用功能的抽查結果應符合國家現行強制性工程建設規范的規定;
5 觀感質量應符合要求。
4.2.7 當經返修或加固處理的分項工程、分部工程,確認能夠滿足安全及使用功能要求時,應按技術處理方案和協商文件的要求予以驗收。
4.2.8 經返修或加固處理仍不能滿足安全或重要使用功能要求的分部工程及單位工程,嚴禁驗收。
4.3 驗收組織
4.3.1 檢驗批應由專業監理工程師組織施工單位項目專業質量檢查員、專業工長等進行驗收。
4.3.2 分項工程應由專業監理工程師組織施工單位項目專業技術負責人等進行驗收。
4.3.3 分部工程應由總監理工程師組織施工單位項目負責人和項目技術負責人等進行驗收。勘察、設計單位項目負責人和施工單位技術、質量部門負責人應參加地基與基礎分部工程的驗收,設計單位項目負責人和施工單位技術、質量部門負責人應參加主體結構、節能分部工程的驗收。
4.3.4 單位工程完工后,各相關單位應按下列要求進行工程竣工驗收:
1 勘察單位應編制勘察工程質量檢查報告,按規定程序審批后向建設單位提交;
2 設計單位應對設計文件及施工過程的設計變更進行檢查并應編制設計工程質量檢查報告,按規定程序審批后向建設單位提交;
3 施工單位應自檢合格,并應編制工程竣工報告,按規定程序審批后向建設單位提交;
4 監理單位應在自檢合格后組織工程竣工預驗收,預驗收合格后應編制工程質量評估報告,按規定程序審批后向建設單位提交;
5 建設單位應在竣工預驗收合格后組織監理、施工、設計、勘察單位等相關單位項目負責人進行工程竣工驗收。
5 質量保修與維護
5.0.1 建筑工程應編制工程使用說明書,并應包括下列內容:
1 工程概況;
2 工程設計合理使用年限、性能指標及保修期限;
3 主體結構位置示意圖、房屋上下水布置示意圖、房屋電氣線路布置示意圖及復雜設備的使用說明;
4 使用維護注意事項。
5.0.2 建設單位應建立質量回訪和質量投訴處理機制。施工單位應履行保修義務,并應與建設單位簽署施工質量保修書,施工質量保修書中應明確保修范圍、保修期限和保修責任。
5.0.3 當工程在保修期內出現一般質量缺陷時,建設單位應向施工單位發出保修通知,施工單位應進行現場勘察、制定保修方案,并及時進行修復。
5.0.4 當工程在保修期內出現涉及結構安全或影響使用功能的嚴重質量缺陷時,應由原設計單位或相應資質等級的設計單位提出保修設計方案,施工單位實施保修。保修完成后,工程應符合原設計要求。
5.0.5 建設單位、施工單位或受委托的其他單位在保修期內應明確保修和質量投訴受理部門、人員及聯系方式,并建立相關工作記錄文件。
附錄A 建筑工程的分部工程、分項工程劃分
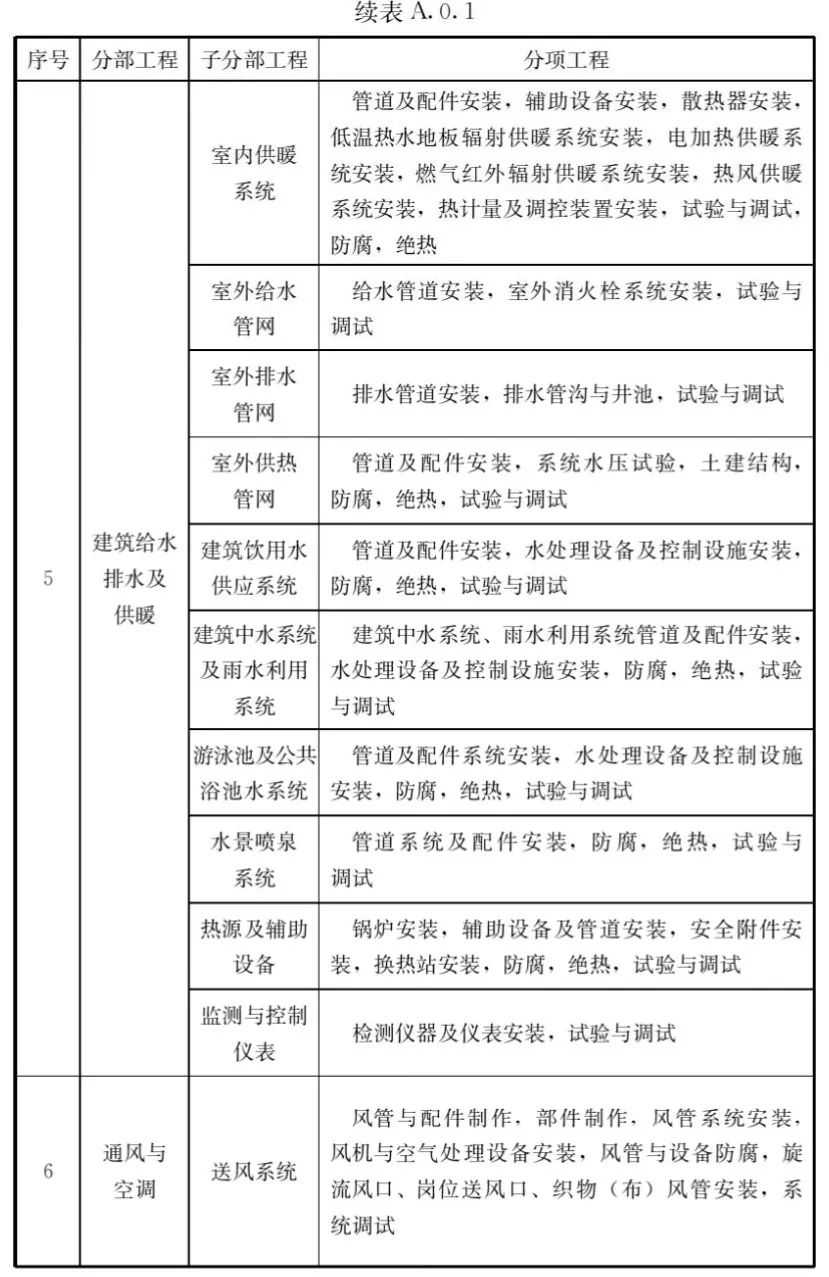
A.0.1建筑工程的分部工程、分項工程劃分應符合表A.0.1的規定。










附錄B 室外工程的劃分
B.0.1室外工程的單位工程、子單位工程和分部工程的劃分應符合表B.0.1的規定。

附錄C 市政工程的單位工程、分部工程、分項工程劃分
C.0.1市政工程的單位工程、分部工程、分項工程劃分應符合表C.0.1的規定。









圖文來源:網絡
如有侵權,請聯系刪除

